• 028-2735-9595
  • -简阳生活官方网站-

简阳这个片区的居民有福了!途经这个镇到天府国际机场的市域铁路,有新动态了...

[复制链接]

4662

主题

93

回帖

1万

积分

管理员

Rank: 9Rank: 9Rank: 9

积分
17307
发表于 2021-12-6 17:52:22 | 显示全部楼层 |阅读模式 IP:四川成都

文宫

WENGONG
              
qw1.jpg

天府机场

TIANFUJICHANG
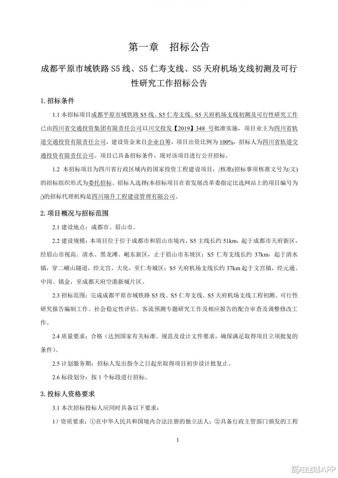
S5仁寿支线、S5天府机场支线初测及可行性研究工作

近日,从四川省公共资源交易信息网获悉,成都平原市域铁路S5线、S5仁寿支线、S5天府机场支线初测及可行性研究工作已由四川省交通投资集团公司以川交投发【2019】348号批准建设,项目业主为四川省轨道交通投资有限责任公司,建设资金来自自筹,项目出资比例为国有资金100.0%,招标人为四川省轨道交通投资有限责任公司。项目已具备招标条件,现对该项目进行公开招标。

建设地点

成都市、眉山市。

建设规模

本项目位于位于成都市和眉山市境内,S5主线长约51km,起于成都市天府新区,经眉山市视高、清水、黑龙滩、岷东新区,止于眉山市东坡区;S5仁寿支线长约37km,起于清水镇,穿二峨山隧道,经文宫、大化,至仁寿城区;S5天府机场支线长约37km起于文宫镇,经元通、中岗、镇金,至成都天府空港新城片区。

招标范围

完成成都平原市域铁路S5线、S5仁寿支线、S5天府机场支线工程初测、可行性研究报告编制工作、社会稳定性评估、客流预测专题研究工作及相应报告的配合审查及调整修改工作。

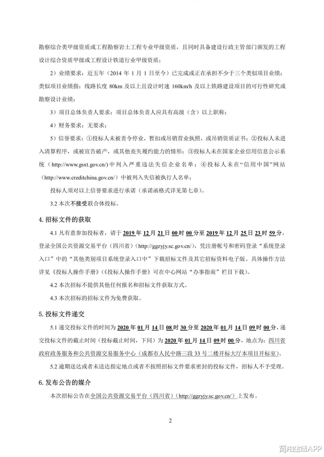
招标文件原文(节选)

qw2.jpg

qw3.jpg

qw4.jpg

qw5.jpg


主要技术标准



qw6.jpg


qw7.jpg

线路走向预测图

qw8.jpg

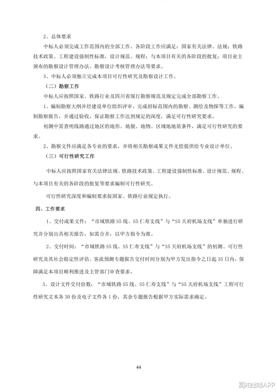
项目工期

在该项目业主四川省轨道交通投资有限责任公司门户了解到,成都至眉山市域铁路项目作为省内首条市域铁路项目,已列入省发改委2019年加快前期工作的重点项目。市域铁路S5主线和仁寿支线建设工期约3年(百度百科:工程建设工期是指工程项目从正式破土动工、按设计文件规定全部建成到竣工验收交付使用所用的全部时间,包括建筑、安装、试车、验收、交付使用等所需要的时间,但不包括施工准备时间)。

qw9.jpg

简阳镇金片区的居民,S5支线市域铁路有望了!



来源:东部新城网、综合自RailMap 轨道图官网、四川省公共资源交易信息网、百度百科  版权归原作者如侵权请及时与我们联系删除
回复

使用道具 举报

您需要登录后才可以回帖 登录 | 立即注册 手机动态码快速登录

本版积分规则

1
QQ